| 注意:访问本站需要Cookie和JavaScript支持!请设置您的浏览器! • 打开购物车 • 查看留言 • 付款方式 • 联系我们 |
![]() |
| 首页 | 电子入门 | 学单片机 | 免费资源 | 下载中心 | 商品列表 | 象棋在线 | 在线绘图 | 加盟五一 | 加入收藏 | 设为首页 |
| 选择分类:当前分类——常用资料 相关联或者相类似的文章: 电子线路中的噪声(511) BA1404调频立体声发射芯片的原理与应用(511) BA1404/1404F 调频立体声发射电路(511) 健忘(510) 用PROTEL DXP电路板设计的一般原则(510) 业余条件下制作电路板七种方法(509) 电子元器件基本常识:常见的液晶显示器(509) 电热毯自动保护恒温器(509) 10. 00-99计数器(509) 利用TL431作大功率可调稳压电源(509) 数字化的优点(508) 也能称为“公益事业”(508) 半导体二极管的基本知识(508) 婚前婚后(508) 什么是闪存和缓存(508) BH1417的高保真锁相环调频立体声发射模块(508) 实用电工速算口诀集(507) 怎样用多个开关控制一盏灯(507) 密封铅酸蓄电池充电器设计实例(506) 浅谈干簧管的应用(506) 首页 前页 后页 尾页 本站推荐: | 密封铅酸蓄电池充电器设计实例
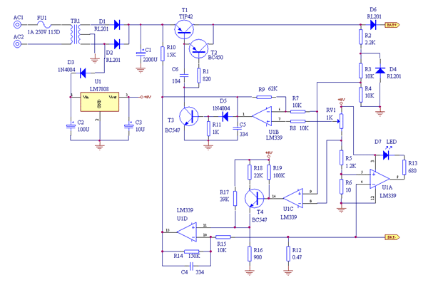
由于密封铅酸蓄电池的诸多优点,因此获得了广泛应用.然而密封铅酸蓄电池的充电技术似乎不被看重,因充电方式不合理而造成电池过早报废的情况普遍存在.有鉴于此,笔者设计制作了一款二阶段恒流限压式铅酸电池充电器。 原理如下图:
充电过程分析: 1.维护充电: 当电池电压较低时(可设定,本电路预设在9V以下),充电器工作在小电流维护充电状态下,工作原理为U1C⑨脚(同相端)电位低于⑧脚(反相端),U1C输出低电位,T4截止。U1D 11 脚电位约0.18V.此时充电电流约250mA(恒流电路由R14,U1D,T1B周边外围电路构成,恒流原理读者请自行分析). 2. 快速充电: 随着维护充电继续,电池电压逐渐升高,当电池电压超过9V时,充电器转入大电流快充模式下,U1C⑨脚(同相端)电位高于⑧脚(反相端),U1C输出高电位,T4导通,U1D 11 脚电位约为0.48V,充电器恒定输出约1A电流给电池充电。 3. 限压浮充: 当电池接近充足电时,充电器自动转入限压浮充状态下(限压浮充电压设定为13.8V,如为6V蓄电池,则浮充电压应设定为6.9V), 此时的充电电流会由快速充电状态下逐渐下降,至电池完全充足电后,充电电流仅为10~30mA,用以补充电池因自放电而损失的电量。 4. 保护及充电指示电路: 本电路设有反极性保护电路,由D4,U1C,U1D,T1及外围元件构成,当电池反接时,充电器限制输出电流不致发生事故(原理请读者自行分析,或Email给作者)。充电指示由U1A,D7及外围元件构成,充电时,D7点亮,充电器进入浮充状态后,D7熄灭,表示充电结束。 5. 本电路略为修改电路参数即可任意调整充电电流,浮充电压以满足不同规格电池的需要。 6. 物料清单如下
注:CF=碳膜电阻;MF=金属膜电阻;M.O.F=金属氧化膜电阻 *表示可根据需要调整的元件. 7.实测充电器的充电曲线如下图。
1、 本站不保证以上观点正确,就算是本站原创作品,本站也不保证内容正确。 2、如果您拥有本文版权,并且不想在本站转载,请书面通知本站立即删除并且向您公开道歉! |
|
本站协议 |
版权信息 |
关于我们 |
本站地图 |
营业执照 |
发票说明 |
付款方式 |
联系方式
深圳市宝安区西乡五壹电子商行——粤ICP备16073394号-1;地址:深圳西乡河西四坊183号;邮编:518102 E-mail:51dz$163.com($改为@);Tel:(0755)27947428 工作时间:9:30-12:00和13:30-17:30和18:30-20:30,无人接听时可以再打手机13537585389 |