电路板光板:5mm多功能LED点阵电路板尺寸240mm*120mm单独出售。如要套件和成品的客户请到相关页面点击购买提交订单。本板采用最常用、最传统、最标准的51结构的单片机,采用PQFP44脚封装的兼容型的89C5x芯片,采用专用的74HC595串入并出扩展IO,LED驱动电流由595内部限流,电路简单,亮度高,发光均匀。另外,板上还设计有时钟芯片,适合做万年历、定时控制,板上还设计有电池安装位置。本板售价是不是有点贵?这要看板是否功能多并且实用,如果功能少不实用的话卖个十几元收回个本钱就差不多了,但是,本板可以独立成为一个系统,无需任何控制板就可以做LED显示屏,还可以带动副屏,当然要卖这个价了,还有,本板提供电路原理图、制作资料、注意事项,并且与最传统最常用的51单片机(10元内有无数型号可选,最贵型号也在20元以下)接轨,当然价值就更能体现,试想,如果别人免费送你一块板,但是必须要装30元的单片机芯片(甚至很多地方还没货,价钱再高也买不到)才能驱动点阵,仅管功能会更强,但是不实用。
本板长度为240mm*120mm,本板打过5次样板改良,面积这么大的单面板打样要多少钱大家也知道,以前的样板我们已经装配好成品在自己使用,本站保证我们的电路板是设计正确的,无需用户再有任何割铜皮、改线路等情况,本板是已经成熟了才会推给大家。

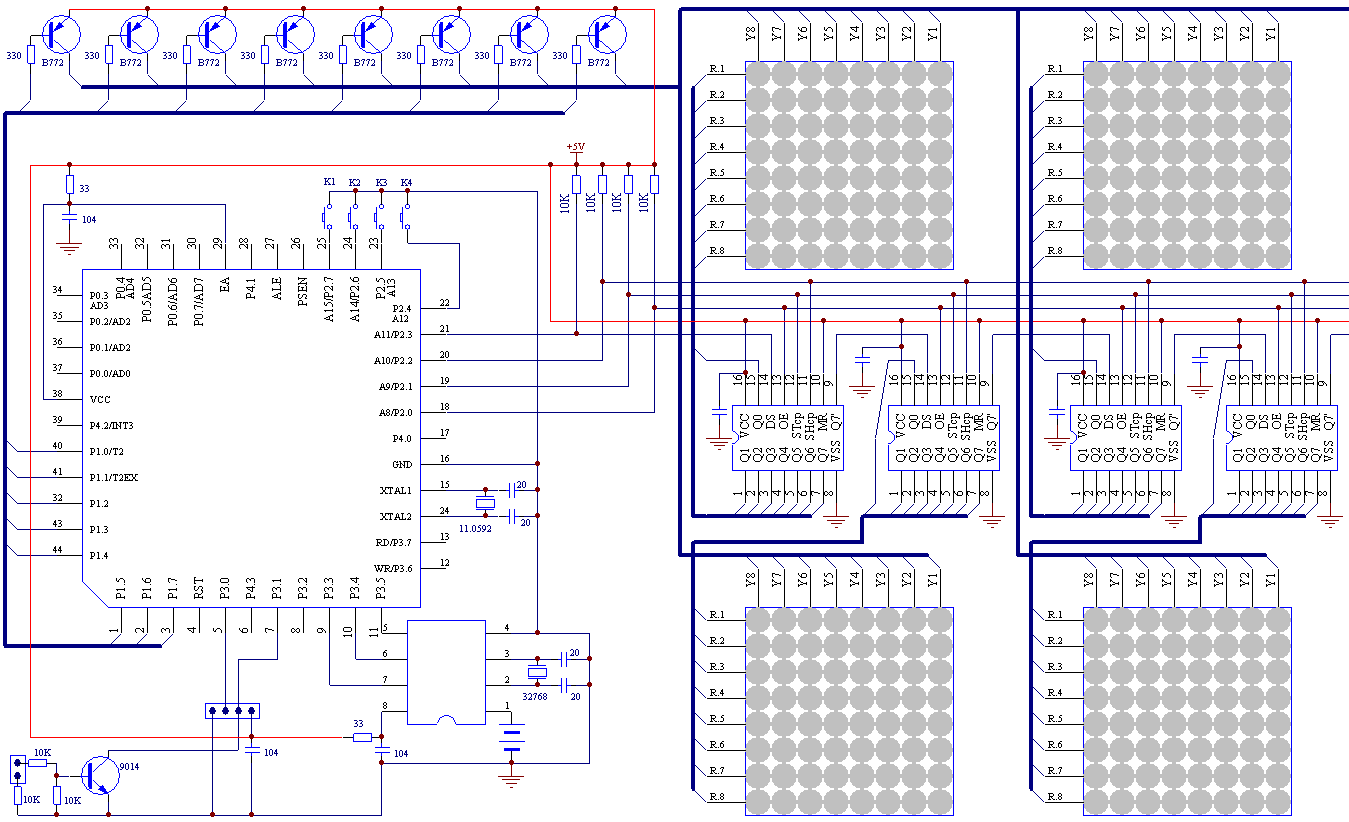
点小图可以打开原理参考图: (由于后面的74HC595电路连接方法是一样的,所以这里只画出4个74HC595的接线图!另请特别注意,本电路即可以装共阴的点阵,也可以装共阳的点阵,图中是共阳的点阵,如果要装共阴的点阵,将三极管换成NPN型管或者NMOS管,并将发射极通过跳线接到负极即可!)
本板有多种用途,安装全部的元件,起到主板的作用,既是LED控制板,又是LED显示板,一块板的价钱,两块板的效果,组装调试好后,接上电源就可以工作,可以显示中文、英文、日文、美文、乌文、或者图片,本站有免费软件自动生成这些图文的代码。总之,本板的价钱是全国统一的,请大家认准五一电子购买,不在五一电子购买本板,或者买到了假冒仿制本站的板,均不允许使用本站的资料和软件!本站的资料和软件免费是争对本站用户和一些普通用户,而不是争对本站仿制者和本站竟争者的用户!希望大家理解,多支付少少的费用支持原装正版!
本板只安装74HC595和104和点阵的话,就起到副板的作用,这时只起LED显示板的作用,必须在主板的带动下才能显示。一块主板可以显示两个16*16的汉字,带1块副板就可以显示4个汉字,带2块主板就可以显示6个汉字,带4块主板就可以显示8个汉字。限于8位单片机的内存大小和计算能力,我们设计的这块主板建议最多只带7块副板(一次显示16字),如果要带8块、10块、20块的话,也不是不可以,但是显示速度会变慢,会有闪烁感,亮度也会降低,而带7块以内副板的话,是可以做到高亮度并且没有任何闪烁感觉的。
后面有一块主板带两块副板的工作照片:(文字是滚动显示的,一个汉字需要占32字节ROM,1K只能存储32个汉字。如果采用STC89C51(ROM4K)芯片的话,滚动显示一句40个汉字的广告标语还是可以实现的。我们用STC89C58可以显示400字的广告内容了,用STC89C52的话,显示100多字的广告是没有问题的。说明:用AT89C5x(S5x)也可以,但速度会慢一些,可以正常使用。
购买电路板包含购买我们的设计的劳动费用、前期开发费用,因此,每块板零售定价20元,这是因为本电路板制作要求已经完全接近中档电路板的要求,电子产品中电路板这么大的需求量,每块电脑板仍然卖30元,本板每半年的销量还不到60片,所以,本板就定这个价算了,再说大部分人可能一生一世只会买一块这样的板,大家就支持一下吧!该板不是日常生活用品的柴米油盐,不是天天都要吃的,不是天天都要买的,请不要跟我们说要买100块1000块10000块,希望便宜点。我们强烈反对照抄习仿制我们的线路板,本站的免费软件、相关资料仅仅提供给合法使用本站产品的用户!
以下是我们板的特点,主要用来判断是否仿制本站的LED点阵板: 1、主LED点阵板、副LED点阵板合二为一。(装全部元件是控制板加显示板,可以只装点阵和595成显示板。) 2、LED点阵两端留有两块板连接的铜皮焊盘,点阵板与点阵板之间可以直接焊锡连接(板上插座不必使用)。 3、板上设了5个葫芦孔,可以非常方便的自制外框固定,特别还设计了一个居中的悬挂的葫芦孔。 4、设计有4个按钮,用户可以编程复杂功能,例如定时显示和关闭、亮度调节、速度调节、显示内容选择。 5、采用五一电子自定义的电路板晶体管封装库,可以方便的安装多种封装的三极管或者场效应管。 6、板上从调节接口供电运行,程序调节运行状态时,四块板耗电总和小于100MA,可以用电脑USB口或编程实验板供电。 7、板上有程序下载接口,采用STC单片机可以随时更换单片机中程序,方便产品开发、内容修改。 8、采用标准接线5mmLED点阵,学习开发用途可以购买旧点阵用。 特别说明:本产品的商业程序请大家自行开发,本站仅只提供显示汉字的生成HEX文件!软件下载
3.75MM的板是显示四个汉字的,5MM的板是显示两个汉字的。
下面是我们自己装好的3.75mm成品运行图片,5mm的成品是绿色LED的,除了尺寸大,其它一样,我们的程序现在可以显示16个汉字滚动显示,该程序是我们的商业秘密,但是,我们的程序还有很多功能没有写好,因此,本站暂不提供LED主板成品板销售,本站LED成品主板售价预计是275元每块,成品板副板195元一片。
 图中有浑浊红色的地方是因为用了封箱胶纸捆了一根透明的IC杆,用来固定板防止板在移动时背后焊接处断开。有字错开的现象是因为照片是照的滚动显示的某一个睡间。(照相机快门时间选择的是1/30秒,不能开闪光灯,否则,闪光灯太亮会看不到LED显示。)


为什么所有的销售成品LED显示板的厂商都不出售制作套件呢?因为成品的利润是很高的,就好象我们将该板拆成套件来卖,即使我们的电路板卖39元一片,点阵卖8.9元钱一个,成本也才200多元,谁还去买你3百4百的成品板?卖套件纯粹是砸自己卖成品的饭碗,你说,谁正在卖成品又还愿意去卖套件?
会不会有人只卖套件不卖成品呢?不会,因为成品的利润高,他有做成品的能力他还不做成品?除非他的套件不能做出实用的成品,或者他的套件存在严重失误或者不良。当然,他的套件不能做出实用的成品,可想而知他的套件价格就会很低了,因为他的行为只是想少赔一点本钱罢了。
可以这么说,既出售点阵屏成品又出售点阵屏套件的只有五一电子!因此,本站也事先表明,技术水平不够的请直接购买本站的成品,任何人购买了本站的点阵套件,本站不提供任何技术支持!还有,购点阵套件者而组装失败者,不可以对本站有任何报怨!不懂单片机者更是请你想都不要想购买套件!
还有,由于本站出售点阵屏的完整套件和配件、公开基础资料、提供例子程序,可能会有少部分商家或者初学者会仿制本站的硬件,盗用本站的软件,我们还是希望这样的商家直接做我们的代理吧,这样既方便自己又方便别人,降低了自己的风险,增加了自己的机会!一次购买10片按25元每片计算。
下面是本站开发的自动生成文字、图片代码的软件运行界面:

本价格是光电路板不含任何元件的价格。(我们发货的板是电路板生产出来的板,不是图中我们自行制作的板.)
查看和发表评论 管理员一般会在8-48小时内回复,会删除无意义的留言以及重复留言,请保证留言标题清晰,内容明确! 1、评论不代表本站观点。 另外,即使是本站原创作品,本站也不保证内容绝对正确。 2、如果您拥有本文版权,并且不想在此处发表,请书面通知本站立即删除并且向您公开道歉! |