注意:访问本站需要Cookie和JavaScript支持!请设置您的浏览器! 打开购物车 查看留言付款方式联系我们
初中电子 单片机教材一 单片机教材二
搜索上次看见的商品或文章:
商品名、介绍 文章名、内容
首页 电子入门 学单片机 免费资源 下载中心 商品列表 象棋在线 在线绘图 加盟五一 加入收藏 设为首页
 商品分类
※ 电子制作套件 ※
入门初学套件· 单片机应用套件
无线对讲话筒· 数字钟数字电路
收音功放套件· 功放套件
电话门铃电平· 万用表电源
LED节能灯套件· 遥控开关报警
竞赛实训设计· 传感器类套件
贴片练习套件· 显示屏套件
※ 电子实验套件 ※
单片机编程器· 初学实验套件
单片机产品· 实验板元件
LCD模块下载· 面包板
※ 电子工具 ※
仪器仪表· 电钻/钻头
焊接固定· 镊钳螺丝刀
工具套装· 元件盒胶袋
※ 电子电路板 ※
万能线路板· 感光敷铜板
收音功放成品· 其它成品板
单片机类光板· 印刷电路光板
※ 电子元器件 ※
电阻· 电容
电位器可调电阻· 二极管
三极管· 发光二极管
可控硅· 场效应管
电感线圈· 晶振滤波器
蜂鸣压垫片· 保险管灯泡
数码管点阵· 继电器干簧管
※ 贴片元器件 ※
贴片二极管· 贴片电阻/容
贴片三极管· 贴片常用IC
贴片40/74系· 贴片电感开关
贴片单片机·
※ 五金塑胶线材 ※
开关· IC插座
插头插座· 杜邦插接件
旋钮· 热缩管
电动机· 电子导线
连接线· 散热片
螺丝弹簧· 电池盒扣
电子制作盒·
※ 集成电路IC ※
单片机芯片· CD40系列IC
配单片机IC· 74LS系列IC
74HC系列IC· 运放耦合器
收发功放IC· 电源稳压IC
音乐动物IC· LED芯片
※ 模组传感器 ※
特色传感模块· 无线模块开关
传感测试探头· 气温湿传感器
※ 日常电子产品 ※
电源变压器· 图书管资料
功放收音机· 其它产品
喇叭· 音响炮筒
※ 特价电子 ※
新品优惠· 特价商品
库存回收· 停止供货
当前位置: 首页 >>> 【图片版】 【图文版】 【文字版

注:为了提高网速,图片可能被压缩! 图片仅供参考!
集成运放电路应用
商城价格:¥4.90 元  免费注册有礼送
贵宾价格:¥4.17 元  加入贵宾更优惠
单件重量:22 克(仅供参考,包装重量另计)
  货源充足 支持零售   加入收藏  我要评论
点这里将商品放入购物车 

如果您喜欢该商品,您可以放入购物车!当您选好商品后,您可以留下您的地址和电话并提交订单,本站会按顺序处理!

请您放心,提交订单并不表示必需购买。 提交订单仅仅是信息交流的一种方法,仅仅只代表了您临时的潜在需求,您完全可以决定不购买,并且不需要任何理由。

注:本站图片仅供参考!因各种原因,图片与实物不一定相符,不便之处敬请谅解!我们会尽快改良!

集成运放电路的组装与调试(购物过套件客户,详细说明请发邮件索取)
一、实训目标
1、掌握集成运放电路的性能和测量方法。
2、掌握用运算放大器组成的比例、求和及加减混合运算的电路及其应用。
3、掌握集成运放组成的两级放大电路的结构与调试。
二、实训任务


        任务一     理解集成运放电路的工作原理
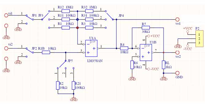
运算放大器是一个具有高放大倍数的放大器,当它与外部电阻、电容等构成闭环电路后,就可以组成种类繁多的应用电路。在运算放大器线性应用中,可构成:反相比例运算、同相比例运算、反相求和运算、加减混合运算等。图4-2电路就是一个可完成上述运算功能的组合测试电路。
本电路采用的是LM358为8脚集成双运放芯片,其引脚排列级功能如图4-1所示。注意LM358所用直流电源为±12V。           

图4-1   集成运放LM358引脚排列及功能


                                             

 图4-2    集成运放测试电路原理图


任务二  集成运放测试电路的元器件识别
集成运放测试电路所包含的元器件见下表,对照电路原理图对各元器件进行识别,并了解它们在电路中的作用。

任务三    集成运放测试电路的元器件的检测
在集成运放测试电路中,主要的元器件有集成运放电路、电阻器,在安装之前必须对它们进行检测,以确保元器件是好的。
任务四    集成运放测试电路的电路安装
按步骤对照4-2电路原理图进行元器件的焊接和测试
对照电路4-2原理图在电路板上焊接全部元器件。
任务五    集成运放测试电路的测量
1、反相输入电路的测量
(1)将电路连接成反相输入电路,将4-2原理图中JP1接“1”位置,JP2接“2”位置,JP3接“3”位置,JP4接“2”位置,JP5接“2”位置。按要求将原理图中的短路环连接位置在图4-3中标出。
(2)检查无误后给电路板接通±12V的直流电源。                                                             图4-3
(3)在反相输入端(vi1)加入直流电压VI,依次将VI调到–0.8V、–0.4V、+0.4V、+0.8V,用万用表测量出每次对应的输出电压Vo1。
(4)将反相输入电路的测量数据记录在表4-1中,并与输出电压的理论估算值Vo = – (Rf  ⁄ R1)VI进行对比。公式中的Rf  =         ,R1=         。
  

2、同相输入电路的测量
(1)将电路连接成同相输入电路,将4-2原理图中JP1接“2”位置,JP2接“1”位置,JP3接“3”位置,JP4接“2”位置,JP5接“2”位置。按要求将原理图中的短路环连接位置在图4-4中标出。
(2)检查无误后给电路板接通±12V的直流电源。                                                               图4-4
(3)在同相输入端(vi2)加入直流电压VI,依次将VI调到–0.8V、–0.4V、+0.4V、+0.8V,用万用表测量出每次对应的输出电压Vo1。
(4)将同相输入电路的测量数据记录在表4-2中,并与输出电压的理论估算值Vo =[ 1+(Rf  ⁄ R1)]VI进行对比。公式中的Rf  =         ,R1=         。
  
3、减法运算电路的测量
(1)将电路连接成减法运算电路,将4-2原理图中JP1接“1”位置,JP2接“1”位置,JP3接“3”位置,JP4接“3”位置,JP5接“1”位置。电路要满足R1=R2,R3=R4。按要求将原理图中的短路环连接位置在图4-5中标出。      

(2)检查无误后给电路板接通±12V的直流电源。
(3)在反相输入端(vi1)加入直流电压VI1,依次将VI1调到–0.8V、+0.8V,在同相输入端(vi2)加入直流电压VI2,依次将VI2调到–0.4V、+0.4V,用万用表测量出每次对应的输出电压Vo1。
(4)将同相输入电路的测量数据记录在表4-3中,并与输出电压的理论估算值Vo =(vi2–vi1)(Rf  ⁄ R1)进行对比。公式中的Rf  =       ,R1=       。


   

4、两级放大电路的测量
(1)将电路连接成两级放大电路,按4-2原理图中JP1接“1”位置,JP2接“2”位置,JP3接“3”位置,JP4接“2”位置,JP5接“2”位置。按要求将原理图中的短路环连接位置在图4-6中标出。
 
图4-6

(2)检查无误后给电路板接通±12V的直流电源。
(3)根据电路给出的参数,估算第一级Av1                和第二级Av2                 。
在运放电路的反相输入端(vi1)由信号发生器加入一个20mV、1kHZ的交流电压vi。
(4)用示波器分别测量vi、vo1、vo的值,将测量数据记录在表4-4中,并计算出第一级、第二级和总的电压放大倍数。

     

任务六    此实验电路的扩展调试
1、如何将电路搭接成衰减器?

 


2、电路能获得的最高放大倍数是多少?

 


3、此电路能否完成加法运算,电路如何连接,运算公式如何?

 

 

三、实训总结
写出本次实训的收获和体会。

详细说明请点击下载

集成运放电路2.pdf 284.82KB 点击下载


查看和发表评论
管理员一般会在8-48小时内回复,会删除无意义的留言以及重复留言,请保证留言标题清晰,内容明确!
1、评论不代表本站观点。 另外,即使是本站原创作品,本站也不保证内容绝对正确。
2、如果您拥有本文版权,并且不想在此处发表,请书面通知本站立即删除并且向您公开道歉!

2010年优惠大酬宾:凡在本商城免费注册并且提交订单购买商品者,本站都会例行赠送《电脑钻孔的万能线路板一》一块! 查看详情
本站协议 | 版权信息 |  关于我们 |  本站地图 |  营业执照 |  发票说明 |  付款方式 |  联系方式
深圳市宝安区西乡五壹电子商行——粤ICP备16073394号-1;地址:深圳西乡河西四坊183号;邮编:518102
E-mail:51dz$163.com($改为@);Tel:(0755)27947428
工作时间:9:30-12:00和13:30-17:30和18:30-20:30,无人接听时可以再打手机13537585389